本篇文章给大家谈谈小米流量卡套餐介绍,以及小米流量卡是什么卡对应的知识点,希望对各位有所帮助,不要忘了收藏本站喔。
文章详情:- 1、小米流量卡19元套餐用的联通网怎么样
- 2、小米移动有什么好的套餐可以推荐吗?
- 3、小米流量卡39元套餐好不好用
- 4、小米自营特惠流量卡怎么样
- 5、小米移动吃到饱卡都有多少元月租的?
- 6、小米移动吃到饱卡哪个套餐比较合适?
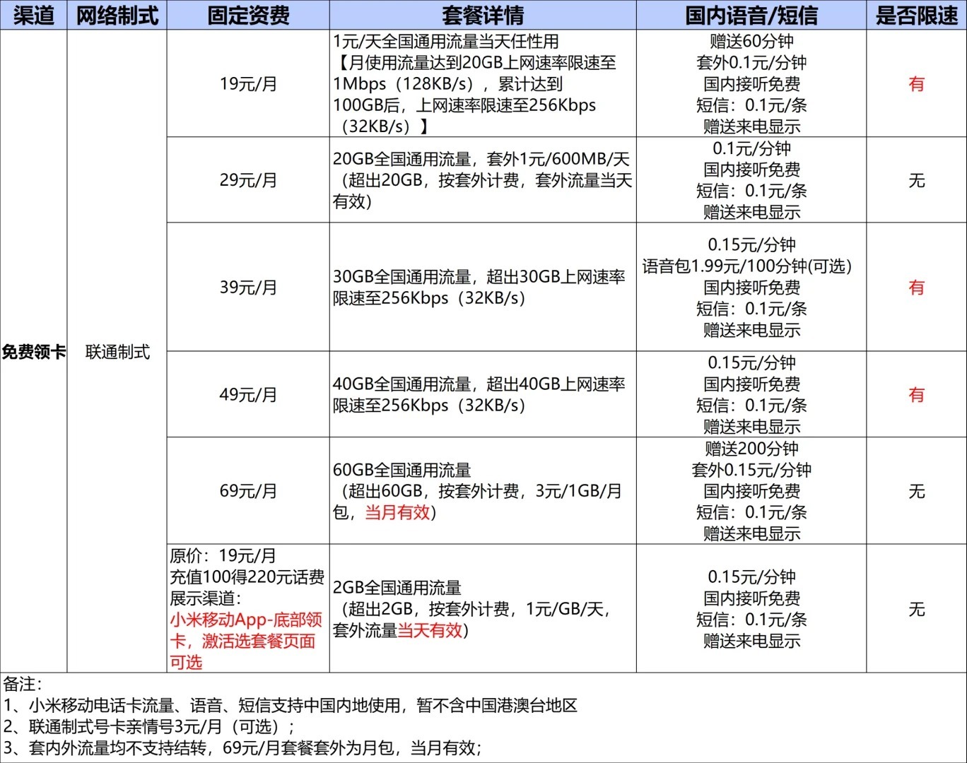
1、元套餐就是一种无限量流量套餐。套餐可更改,不合适再换 小米移动卡和其他运营商的电话卡在使用之后没什么两样,它的优势在套餐上。不管是19元套餐还是29元套餐,用的人还是挺多的。
2、网上百度一下有非常详细的介绍的,小米有种五元月租的米粉卡也算比较实用,还有就是19元套餐那种卡也挺不错的,应该也算是吃到饱卡。
3、具有购买渠道便捷、使用范围广泛、资费价格优惠和服务质量高等优势。对于需要经常使用移动互联网的用户来说,小米自营特惠流量卡无疑是一种极佳的选择。
4、吃到饱卡有电信版和联通版两种,电信版是没有限速的,每月超过30G之后可以另外每天加1元获得500兆,这样算起来,每个月的流量也是非常够用了。
小米移动有什么好的套餐可以推荐吗?
1、元套餐适合上班族、创业者 对流量有更多需求的朋友,选这个套餐,每月可享受30G高速流量。平时刷下短视频,看看新闻、查询百 度,甚至玩游戏休闲一下,这些流量也完全足够。
2、那还是要根据你自己的使用需求。如果你自己用流量比较多,你可以选择偏流量的套餐。如果你喜欢通话时间比较多的,那你就可以选择流量比较低,通话时间1000分钟的那个。
3、学生党小米移动39元吃到饱套餐值得买。新版小米电话卡保持以往吃到饱的特点:每天仅需1元钱就可以享受全国不限流量的服务。月功能费9块钱,也即是说每个月最多低消费39块钱就可以享受每天全国不限量流量的套餐。
4、小米移动吃到饱这张卡好用的。小米移动电信制式的吃到饱套餐分为29元、49元和69元三档,29元套餐包含10GB全国流量,49元套餐包含30GB全国流量+150分钟语音,69元套餐包含50GB全国流量+300分钟语音。

小米流量卡39元套餐好不好用小米流量卡39元套餐好不好用我体验过这个速度,日常基本使用没问题,可以保证TikTok不会卡,但是看视频肯定会卡。一般。
我体验过这个速度,日常基本使用没问题,可以保证Tik Tok不会卡,但是看视频肯定会卡。
小米“吃得爽”手机卡的39元月租确实可以享受不限流量的使用,但是需要注意的是,该套餐中的流量并非完全不限制。
一般。这个39月租的,流量到了30g就限速256kbps,这个网速基本就只能聊聊天,而且是纯聊天表情包都不要发的哪种。
小米自营特惠流量卡怎么样1、这是小米公司官方自营的流量卡,但是如果长时间不充值,你的卡号将会处于欠费状态,超过一年的话,将会被注销卡号。小米流量卡是小米和联通联合制成的一张超级流量卡,小米超级流量卡为联通制式,默认开通4G功能,全国接听免费。
2、小米流量卡套餐不好用。一般这个39月租的,流量到了30g就限速256kbps,这个网速基本就只能聊聊天,而且是纯聊天,表情包都不能发的哪种。其次这卡是虚拟运营商的卡,简单来说就是一个民营的运营商公司。
3、一般。这个39月租的,流量到了30g就限速256kbps,这个网速基本就只能聊聊天,而且是纯聊天表情包都不要发的哪种。
4、这款流量卡还是性价比比较高的。因为它其中包含了45个G的流量。我们正常使用起来能够满足日常的使用所需,一个月39块钱还是很便宜。新版小米电话卡保持以往吃到饱的特点:每天仅需1元钱就可以享受全国不限流量的服务。
5、月租费6元的小米流量卡是靠谱的。这种卡是一种吃到饱的流量套餐,提供联通、电信两种网络制式,套餐包含800M一元每天,国内拨打电话0.12元每分钟,当日有效自动续订。
小米移动吃到饱卡都有多少元月租的?1、小米移动吃到饱卡总共有3个套餐 39元吃得爽套餐 套餐内容:月租39元,赠送来电显示,流量当月任性用,国内语音通话100分钟99元(可选),超过套餐后语音通话0.15元/分钟,短信0.1元/条。
2、小米移动官微宣布,小米“吃到饱”流量卡预存50元话费即可购买。该卡月费9元,每天只需1元钱,就能享受全国不限流量,当天未产生流量则不扣费,语音通话0.1元/分钟,短信0.1元/条,国内接听免费。
3、小编今天和大家分享的是一款虚拟运营商小米移动的手机卡,名为小米9元吃到饱套餐,这款卡月租9元,1元1天流量任性用,不用流量不花钱,无定向流量,套内无免费通话。我们来看下小米9元吃到饱套餐的详细介绍。
4、在小米官网上都有详细的介绍,小米移动卡的套餐从6元到49元的都有。每种套餐都各有特点,总起来说就是比较划算。
小米移动吃到饱卡哪个套餐比较合适?如果只用流量的话,那使用小米移动的吃到饱卡是太合适了,尤其是19套餐选项,每天花一元就可以无限畅玩流量。市面上这么合适的流量卡不算多,而且它是100G以后才限速256Kbps。还有几种套餐,大家可以自己选择。
元的套餐比较划算吧,月租6元,然后每天800兆一块钱。也就是说你一个月只需要36块钱可以获得每天都有800兆流量,正常使用的话肯定是够的。而且综合算下来的话,你的一个月的话费也不是很高。
小米移动吃到饱卡总共有3个套餐 39元吃得爽套餐 套餐内容:月租39元,赠送来电显示,流量当月任性用,国内语音通话100分钟99元(可选),超过套餐后语音通话0.15元/分钟,短信0.1元/条。
吃到饱卡的流量是非常充足的,如果对每天都有800兆不满意的话,那就开通19元无限量流量套餐。它的特点是每天可以尽情享受高速流量,无需担心用量用超的情况发生。
小米流量卡套餐介绍的介绍就聊到这里吧,感谢你花时间阅读本站内容,更多关于小米流量卡是什么卡、小米流量卡套餐介绍的信息别忘了在本站进行查找喔。
评论留言